Skip to content
/ mall Public
forked from macrozheng/mall

mall项目是一套电商系统,包括前台商城系统及后台管理系统,基于SpringBoot+MyBatis实现。 前台商城系统包含首页门户、商品推荐、商品搜索、商品展示、购物车、订单流程、会员中心、客户服务、帮助中心等模块。 后台管理系统包含商品管理、订单管理、会员管理、促销管理、运营管理、内容管理、统计报表、财务管理、权限管理、设置等模块。

License

Notifications You must be signed in to change notification settings

coderMgb/mall

 
 

Repository files navigation

mall

说明

基于SpringBoot+MyBatis的电商系统,包括前台商城系统及后台管理系统。

如果该项目对您有帮助,您可以点右上角 "Star" 支持一下 谢谢!

或者您可以 "follow" 一下,该项目将持续更新,不断完善功能。

项目交流QQ群:959351312

如有问题或者好的建议可以在 Issues 中提。

前言

mall项目致力于打造一个完整的电商系统,采用现阶段流行技术实现。

项目介绍

mall项目是一套电商系统,包括前台商城系统及后台管理系统,基于SpringBoot+MyBatis实现。 前台商城系统包含首页门户、商品推荐、商品搜索、商品展示、购物车、订单流程、会员中心、客户服务、帮助中心等模块。 后台管理系统包含商品管理、订单管理、会员管理、促销管理、运营管理、内容管理、统计报表、财务管理、权限管理、设置等模块。

项目演示

后台管理系统

前端项目mall-admin-web地址:https://github.com/macrozheng/mall-admin-web

项目演示地址: www.macro.com/mall-admin/index.html

后台管理系统功能演示.gif

前台商城系统

前端项目mall-app-web地址:敬请期待......

项目演示地址:http://39.98.69.210/mall-app/mainpage.html

前台商城系统功能演示.gif

组织结构

mall
├── mall-mbg -- MyBatisGenerator生成的数据库操作代码
├── mall-admin -- 后台商城管理系统接口
├── mall-search -- 基于Elasticsearch的商品搜索系统
├── mall-portal -- 前台商城系统接口
└── mall-demo -- 框架搭建时的测试代码

技术选型

后端技术

技术 说明 官网
Spring Boot 容器+MVC框架 https://spring.io/projects/spring-boot
Spring Security 认证和授权框架 https://spring.io/projects/spring-security
MyBatis ORM框架 http://www.mybatis.org/mybatis-3/zh/index.html
MyBatisGenerator 数据层代码生成 http://www.mybatis.org/generator/index.html
PageHelper MyBatis物理分页插件 http://git.oschina.net/free/Mybatis_PageHelper
Swagger-UI 文档生产工具 https://github.com/swagger-api/swagger-ui
Hibernator-Validator 验证框架 http://hibernate.org/validator/
Elasticsearch 搜索引擎 https://github.com/elastic/elasticsearch
RabbitMq 消息队列 https://www.rabbitmq.com/
Redis 分布式缓存 https://redis.io/
MongoDb NoSql数据库 https://www.mongodb.com/
Docker 应用容器引擎 https://www.docker.com/
Druid 数据库连接池 https://github.com/alibaba/druid
OSS 对象存储 https://github.com/aliyun/aliyun-oss-java-sdk
JWT JTW登录支持 https://github.com/jwtk/jjwt
LogStash 日志收集 https://github.com/logstash/logstash-logback-encoder
Lombok 简化对象封装工具 https://github.com/rzwitserloot/lombok

前端技术

技术 说明 官网
Vue 前端框架 https://vuejs.org/
Vue-router 路由框架 https://router.vuejs.org/
Vuex 全局状态管理框架 https://vuex.vuejs.org/
Element 前端UI框架 https://element.eleme.io/
Axios 前端HTTP框架 https://github.com/axios/axios
v-charts 基于Echarts的图表框架 https://v-charts.js.org/
Js-cookie cookie管理工具 https://github.com/js-cookie/js-cookie
nprogress 进度条控件 https://github.com/rstacruz/nprogress

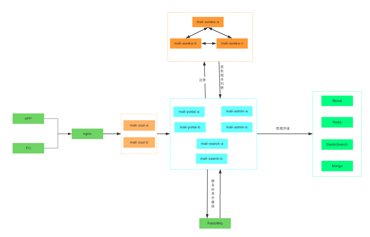
架构图

系统架构图

系统架构图

业务架构图

系统架构图

模块介绍

后台管理系统 mall-admin
前台商城系统 mall-portal

功能结构图-前台.jpg

开发进度

项目开发进度图

环境搭建

开发工具

工具 说明 官网
IDEA 开发IDE https://www.jetbrains.com/idea/download
RedisDesktop redis客户端连接工具 https://redisdesktop.com/download
Robomongo mongo客户端连接工具 https://robomongo.org/download
SwitchHosts 本地host管理 https://oldj.github.io/SwitchHosts/
X-shell Linux远程连接工具 http://www.netsarang.com/download/software.html
Navicat 数据库连接工具 http://www.formysql.com/xiazai.html
PowerDesigner 数据库设计工具 http://powerdesigner.de/
Axure 原型设计工具 https://www.axure.com/
MindMaster 思维导图设计工具 http://www.edrawsoft.cn/mindmaster
ScreenToGif gif录制工具 https://www.screentogif.com/
ProcessOn 流程图绘制工具 https://www.processon.com/
PicPick 屏幕取色工具 https://picpick.app/zh/

开发环境

工具 版本号 下载
JDK 1.8 https://www.oracle.com/technetwork/java/javase/downloads/jdk8-downloads-2133151.html
Mysql 5.7 https://www.mysql.com/
Redis 3.2 https://redis.io/download
Elasticsearch 2.4 https://www.elastic.co/downloads
MongoDb 3.2 https://www.mongodb.com/download-center
RabbitMq 5.25 http://www.rabbitmq.com/download.html
nginx 1.10 http://nginx.org/en/download.html

搭建步骤

本地环境搭建

docker环境部署

  • 安装CenterOs7.2在VirtualBox虚拟机中;
  • 配置本地host:参考host.txt,将ip地址改为虚拟机的ip地址;
  • 使用maven构建mall-adminmall-searchmall-portal的docker镜像,参考docker.md中的使用maven构建Docker镜像;
  • 部署步骤参考docker-deploy.md进行部署。

参考资料

许可证

MIT

Copyright (c) 2018-2019 macrozheng

About

mall项目是一套电商系统,包括前台商城系统及后台管理系统,基于SpringBoot+MyBatis实现。 前台商城系统包含首页门户、商品推荐、商品搜索、商品展示、购物车、订单流程、会员中心、客户服务、帮助中心等模块。 后台管理系统包含商品管理、订单管理、会员管理、促销管理、运营管理、内容管理、统计报表、财务管理、权限管理、设置等模块。

Resources

License

Stars

Watchers

Forks

Releases

No releases published

Packages

No packages published

Languages

  • Java 84.1%
  • CSS 7.5%
  • JavaScript 7.3%
  • HTML 1.1%